学校主页
English
首页
学院新闻
通知公告
学院概况
历史沿革
学院简介
学院领导
组织机构
师资队伍
现任教师
荣休教师
人才培养
本科生教育
研究生教育
实验教学
学术研究
学科简介
学科平台
科研团队
学术动态
党建工作
组织建设
党务公开
党员教育
发展党员
党校在线
组织生活
学生工作
学工团队
院团委
院学生会
研究生会
学生社团
学生活动
清廉学院
工作动态
党纪法规
案件警示
勤廉榜样
廉政文化
清风文苑
监督反映
学校主页
English
首页
学院新闻
通知公告
学院概况
历史沿革
学院简介
学院领导
组织机构
师资队伍
现任教师
荣休教师
人才培养
本科生教育
研究生教育
实验教学
学术研究
学科简介
学科平台
科研团队
学术动态
党建工作
组织建设
党务公开
党员教育
发展党员
党校在线
组织生活
学生工作
学工团队
院团委
院学生会
研究生会
学生社团
学生活动
清廉学院
工作动态
党纪法规
案件警示
勤廉榜样
廉政文化
清风文苑
监督反映
首页
学院新闻
通知公告
当前位置:
首页
>
学院新闻
>
正文
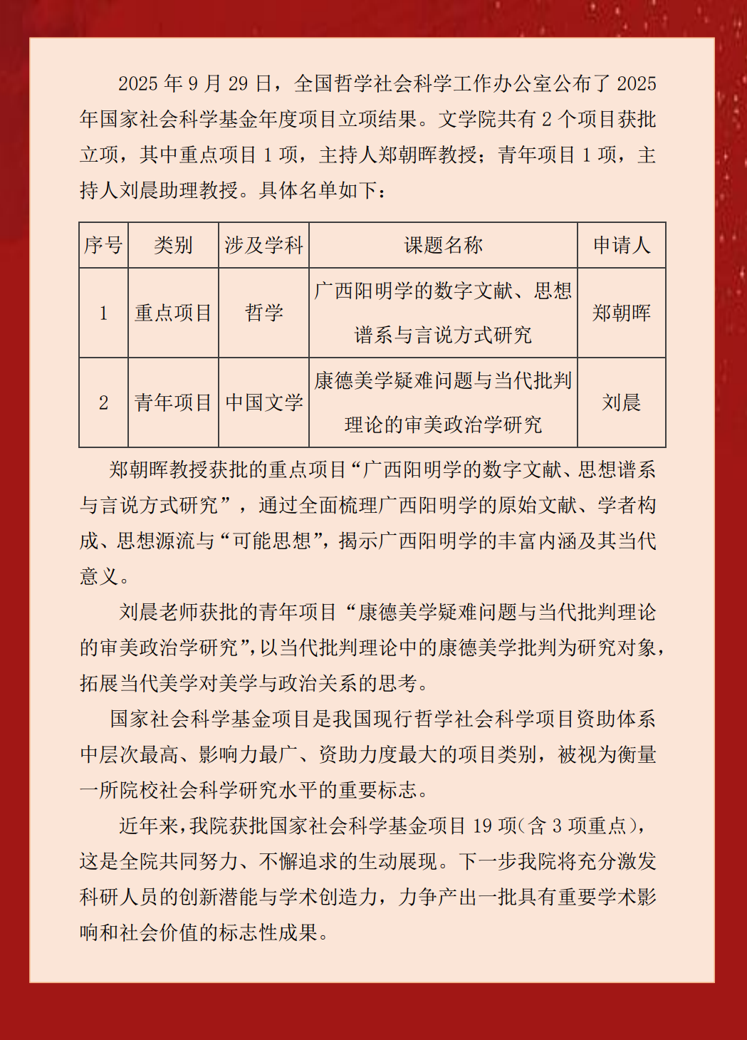
喜报|我院获批2025年国家社会科学基金重点项目
2025-09-30
作者:科研办
编辑:董林平
点击量:
上一条:
廿年锦绣路,文采尽风华——2005届文学班校友回学院相聚共庆毕业20周年
下一条:
我院师生赴广西博物馆开展特色研学活动
友情链接
广西大学